Certification Process

  • Home
  • Certification Process

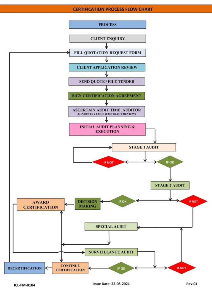
ISO certification involves several stages, ranging from initial assessment of the management system, implementation of standards, to audits and issuance of certificates, which aim to ensure that an organization has implemented an effective management system and complies with international standards.

Call Us

Call Our Professional Team

Call To Action

Let’s Talk to Now!

Discuss the ISO certification needs that suit your type of business.

Contact Us Now

Request A Quote